
疫情中的大选 — 加州选民须知今年选举方式的变化
【《华人》传媒编辑王惠豫9月13日特稿】
2020年对全人类是令人难忘的特殊一年。一场新冠肺炎的大流性瘟疫改变了一切正常生活,工作和社会活动秩序。今年恰逢美国的总统大选年,目前的疫情当然也会影响今年的大选方式。各州根据本州的实际情况相继做出相应的变化。
往常加州的选举有两种投票方式:亲自前往选举站投票,或邮寄方式投票。在登记成为选民时可以选择任何一种投票方式,以后也可以改变。目前,圣地亚哥郡的已经登记的选民中约75%选择邮寄投票方式。
根据加州的疫情,为了保障选民的安全,加州州长签署了行政命令N-64-20 和N-67-20, 所有加州的登记选民,无论以前选择何种投票方式,今年都自动使用邮寄投票方式。所有已经登记的选民可能已经收到了郡选举办公室寄出的邮寄地址验证信(Verify Letter)。确保选票能够邮寄到每位选民手中。
我和我太太往常选择邮寄投票方式,我儿子选择亲自投票方式。今年都收到了验证信。信中说明了今年根据州长的行政命令,所以选民都会收到邮寄选票。但是如果你喜欢亲自前往投票,任然有投票站。但是投票站的数量会大幅减少,预计排队等候时间会大大增加。不过考虑到安全性,今年投票站提前3天开放。今年投票站从10月31日至11月3日(选举日)开放,以分散人流。
验证信
邮寄投票方式流程
以前没有用过邮寄投票方式的读者可能不太了解这种方式的流程。我至今都用邮寄投票,觉得既方便,又可以有更多的时间了解候选人和各种提案,比在选举日在投票站拿到选票就要做决定好得多。因为除了选举总统,还有许多州,郡,市级的许多职位要选举。对这些候选人平时一般不太了解,因此事先拿到选票可以有充分时间查些资料。
一般情况下,郡选举办公室会在选举日前三个星期将选票(Ballot)寄到选民的家中。今年的选举,郡选举办公室将在10月5日寄出选票。
填好选票后,要将选票装进连同选票一起寄来的回信信封。如果一家有几位选民,请注意不要装错信封,因为每张选票都有编号,回信信封上也有你选票的编号和你的名字。封好信封后一定不要忘记在信封上签名及写上日期。信封上没有签名,选票可能会作废。选举办公室将比对信封上的签名和你登记选民时的签名。就像银行会比对你的支票上的签名和你在银行开户时存档的签名。

邮寄选票信封
怎样送出你的选票?
有三种方式送出你的选票:
- 邮寄方式:贴上邮票,在11月2日以前寄出,以邮戳日期为准。
- 投放到任何一个邮寄选票的投放站,很多图书馆都有投放站。(以下解释投放站详情)
- 选举日去投票站投放。
以下是今年计划中的圣地亚哥地区邮寄选票投放站:

圣地亚哥地区邮寄选票投放站
你可以去网站:PROPOSED Mail Ballot Drop-Off Locations 查询你家附近的投放站。
怎么知道你的选票被收到了?
选票寄出(投出)后,要想知道选举办公室是否收到了你的选票,你可以去网站 Where's My Ballot? (我的选票在哪里?) 注册。
![]()
我的选票在哪里?
输入你的姓名,出生年月,邮编(Zip Code)你就能注册了,你可以选择以下3种方式收到通知。选举办公室会以你选择的方式通知你的选票的状态。
- 电邮:输入你的电邮地址。
- 手机短信:输入你的手机号码。
- 语音通知:输入你的电话号码。
你可以选任何方式或全选。在写此文以前我已经成功注册了我的电邮和手机号码。整个过程只用了二分钟。
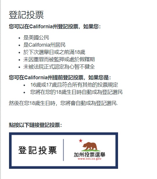
怎样登记选民
在网上随时可以登记成为选民,但是要想参加今年大选投票,必须在10月3日前登记。
登记成选民的条件是:
- 是美国公民
- 是加州居民
- 于下次选举日或之前满18岁
- 未因重罪而被监押或处于假释期
- 未被法院正式认定为心智不健全
你可以在这个网站上了解情况并登记:https://www.sdvote.com/content/rov/zh/Registration.html

在登记时,你会遇到一个选项:党派倾向。你可以选共和党,没做过,独立选民。如果你选了任何党,你会收到该党的预选选票,如果你选独立选民,你就不参加政党的预选。
在每次大选时,共和党与民主党都有党内推选候选人的程序。各州的共和党或民主党会在正式大选前举行一次预选,选举结果为全国党代会最后推举本党的候选人做依据。
这个党派倾向选择仅限于是否参加政党的预选,与正式选举无关。你在大选时可以选举任何你喜欢的候选人。
以前已经登记过的选民不必每次选举都要登记,除非你改了姓名,地址,或要变更党派倾向。你可以去 https://rov.sandiegocounty.gov/rov/Chi/Voters.asp 查询你的登记状态。
对选举有任何问起,可以去这个网站查询:https://www.sdvote.com/content/rov/zh.html

Comments powered by CComment